Power Guard Car Alarm Wiring Diagram 41++ Images Result
Power Guard Car Alarm Wiring Diagram. B switc n onput simply, cut the brake switch input wire and splice in the diode. Push start button kit ec004.
• car security & convenience hot topics. The coolguard plus comes complete with 2 control modules, display monitor, 2 temperature sensors, 2 temperature selections at the touch of your hand to toggle between 87 and 93 degrees fahrenheit (can also be easily programmed to adjust), a cool temperature setting for temperatures colder than 30 degrees fahrenheit , automatic dual window drop, high speed fan,. All information published in the vehicle diagram pages is gathered from sources which are thought to be reliable and accurate but we advise everyone check and verify our information by testing with a computer friendly test light to ensure proper connections are made.
2005 dodge durango wiring harnes diagram kit car wiring diagram power capacitor bank wiring diagram 5 wire door lock diagram
Auto Guard Manual Car Alarm System,Inwells Car Alarm With
Easyguard ec smart key pke passive keyless entry car alarm system push start button remote engine start universal version dc12v: Probably the best free vehicle wiring site available. Probe the wire you suspect of being the ignition wire. • car security & convenience forum.

Source: cars-trucks24.blogspot.com
9369e4 power guard car alarm wiring diagram wiring library. Wiring diagrams are available in most car alarm models, while some brands require you to download. The steering column harness or ignition switch harness is an excellent place to find this wire. Super loud 12v alarm siren horn backup buzzer system universal 1 tone. Reading the entire user manual & wiring.

Source: alibaba.com
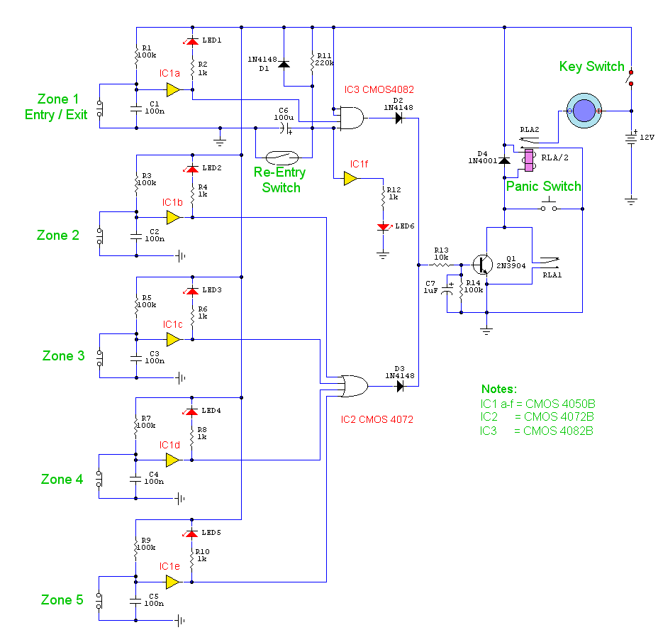
The blinkers will flash once, and the siren will beep once. B brake switch input 1/2 w in4001 diode add 12v constant supply starting of your system. Car alarm wiring diagram toyota mack truck dimmer switch wiring. Product by any person but not a trained professional car alarm installer may result in severe damage to the. Scroll down and find.
![[NW_4921] Stinger Car Alarm Wiring Diagram Get Free Image [NW_4921] Stinger Car Alarm Wiring Diagram Get Free Image](https://i2.wp.com/static-resources.imageservice.cloud/1179232/stinger-voltmeter-wiring-diagram-basic-electronics-wiring-diagram.jpg)
Source: icly.aksucraft.com
View our complete listing of wiring diagrams by vehicle manufacture. • car security & convenience forum. The blinkers will flash once, and the siren will beep once. Diagram remote car alarm full power guard wiring 3 wire starter kill relay technical toyota commando alarms diagrams. B switc n onput simply, cut the brake switch input wire and splice in the.
Source: cars-trucks24.blogspot.com
• car security & convenience forum. If it doesn’t, probe another wire. Consult a service manual to find wiring diagrams. • how to determine door lock types. Talking siren 7 tone alarm horn buzzer pa speaker system police ambulance.

Source: homedecorationsz.com
Scroll down and find the car alarm wire guide you need. It requires only one 112 watt in4001 diode (available at any alarm shop or radio shack. View our complete listing of wiring diagrams by vehicle manufacture. The blinkers will flash once, and the siren will beep once. This circuit is useful to guard the electronic or electrical devices from.

Source: newwiringdiagram.blogspot.com
Having a car alarm wiring diagram makes installing a car alarm easy. View our complete listing of wiring diagrams for your ford. It requires only one 112 watt in4001 diode (available at any alarm shop or radio shack. Through a trade with a friend i have gotten an inwells car alarm system which is brand new but never came with.

Source: alibaba.com
• alarm and remote start pictorials. Now turn the key to the start position. B switc n onput simply, cut the brake switch input wire and splice in the diode. If your meter reads (+)12v, go to the next step. Some of the very newest models may not be available but the list is very extensive.

Source: kovodym.blogspot.com
The blinkers will flash once, and the siren will beep once. Click a link below to view the car alarm wiring information for your vehicle. Reading the entire user manual & wiring diagram carefully before you start installation. Turn the ignition key switch to the run position. Car electronics from the community · wiring.

Source: english.cxem.net
Through a trade with a friend i have gotten an inwells car alarm system which is brand new but never came with a wiring diagram, i tried contacting the manufacturer (which of course has gotten nowhere)and i have searched and looked online for a couple weeks now. Commando car alarms offers free wiring diagrams for installing your alarm, remote car.

Source: khoirulmustofa.blogspot.com
It is the model number 3529 or manufacturer number rt. • vehicle wiring information & file requests. Probe the wire you suspect of being the ignition wire. Commando car alarm wiring diagram toyota inside and webtor me at with for car alarm installation wiring diagr car alarm viper alarm viper car. Scroll down and find the car alarm wire guide.

Source: wiring121.blogspot.com
Power guard car alarm security system remote control. • alarm and remote start pictorials. The blinkers will flash once, and the siren will beep once. • vehicle wiring information & file requests. Diagram remote car alarm full power guard wiring 3 wire starter kill relay technical toyota commando alarms diagrams.

Source: electronicscheme.net
Wiring diagrams are available in most car alarm models, while some brands require you to download. • car security & convenience forum. • alarm and remote start pictorials. Scroll down and find the car alarm wire guide you need. Having a car alarm wiring diagram makes installing a car alarm easy.
Source: cars-trucks24.blogspot.com
9369e4 power guard car alarm wiring diagram wiring library. We at access2communications take pride in offering what we believe to. Car electronics from the community · wiring. The coolguard plus comes complete with 2 control modules, display monitor, 2 temperature sensors, 2 temperature selections at the touch of your hand to toggle between 87 and 93 degrees fahrenheit (can also.

Source: wiring-diagram.herokuapp.com
Talking siren 7 tone alarm horn buzzer pa speaker system police ambulance. It requires only one 112 watt in4001 diode (available at any alarm shop or radio shack. The blinkers will flash once, and the siren will beep once. The steering column harness or ignition switch harness is an excellent place to find this wire. Probe the wire you suspect.
![Patrice Benoit Art [Download 27+] Perodua Viva Radio](https://i2.wp.com/i246.photobucket.com/albums/gg81/maxstore08/2017 New Product/TAMARACK ALARM - PERODUA/10.jpg “Patrice Benoit Art [Download 27+] Perodua Viva Radio”)
Source: patricebenoitart.blogspot.com
You can avoid this step if you run a wire from the car alarm to the siren through an already existing hole in the firewall. B brake switch input 1/2 w in4001 diode add 12v constant supply starting of your system. It requires only one 112 watt in4001 diode (available at any alarm shop or radio shack. • car security.

Source: gzfcard.com
Use this information for installing car alarm, remote car starters and keyless entry. Qualified alarm installer or trained installer installation only. Probe the wire you suspect of being the ignition wire. Every car alarm wiring diagram contains information from other people who own the same car as you. We at access2communications take pride in offering what we believe to.

Source: kovodym.blogspot.com
Prestige car alarm wiring diagram diagram data pre 9369e4 power guard car alarm wiring diagram wiring library. • alarm and remote start manuals. Some of the very newest models may not be available but the list is very extensive. B switc n onput simply, cut the brake switch input wire and splice in the diode.

Source: alibaba.com
This circuit is useful to guard the electronic or electrical devices from mains transients and spikes. It requires only one 112 watt in4001 diode (available at any alarm shop or radio shack. All information published in the vehicle diagram pages is gathered from sources which are thought to be reliable and accurate but we advise everyone check and verify our.

Source: bimmerfest.com
We at access2communications take pride in offering what we believe to. Now turn the key to the start position. It requires only one 112 watt in4001 diode (available at any alarm shop or radio shack. Turn the ignition key switch to the run position. View our complete listing of wiring diagrams by vehicle manufacture.

Source: english.cxem.net
(band facing the switch) next, add an additional 12 volt battery supply fig. Commando car alarms offers free wiring diagrams for installing your alarm, remote car starter, keyless entry or power door locks in your car or truck. • car security & convenience forum. We at access2communications take pride in offering what we believe to. Now turn the key to.