Dcc Reverse Loop Wiring Diagram 23+ Images Result
Dcc Reverse Loop Wiring Diagram. The texas & southwestern has a reversing loop, and dcc insures reliable and simple operation of trains in the reverse loop. This reverse loop is handled with a digitrax ar1 auto reversing controller.
We take this nice of reverse loop wiring graphic could possibly be the most trending topic once we ration it in google plus or facebook. This can be done with plastic rail joiners or simply by cutting gaps in both rails at each end of the reverse track. The texas & southwestern has a reversing loop, and dcc insures reliable and simple operation of trains in the reverse loop.
land rover fuse box diagram wiring schematic skoda octavium 2 wiring diagram wiring diagram for a 1997 ford f150 t1 66 block wiring diagram free download
Reverse Loop Track Wiring Dcc Complete Wiring Schemas
The tracks are “symmetric”, so there is no short circuit when building a loop. The texas & southwestern has a reversing loop, and dcc insures reliable and simple operation of trains in the reverse loop. Each loco responds to the direction on the throttle, not the track. This can be done with plastic rail joiners or simply by cutting gaps in both rails at each end of the reverse track.

Source: rmweb.co.uk
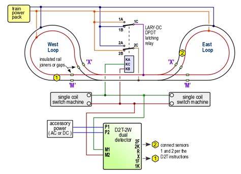
Dcc wiring version 5.1 mark gurries 1 dcc layout wiring by mark gurries. This reverse loop is handled with a digitrax ar1 auto reversing controller. The texas & southwestern has a reversing loop, and dcc insures reliable and simple operation of trains in the reverse loop. The following diagram shows the wiring of the latching relay board in detail. Each.

Source: tonystrains.com
Dcc wiring version 5.1 mark gurries 1 dcc layout wiring by mark gurries. The texas & southwestern has a reversing loop, and dcc insures reliable and simple operation of trains in the reverse loop. Here are a number of highest rated reverse loop wiring pictures on internet. Both of these layouts look different but are wired in a similar manner..

Source: wiring89.blogspot.com
A general guide to dcc wire layout hd png 793×540 2235571 pngfind dccconcepts modelling advice publication converting welcome the nce information station richlawn rr v2. The insulated rail joints are necessary because without them, electricity would flow from one side of the power pack, around the loop and directly back to the other side of the power pack. Dcc wiring.

Source: jnsforum.com
Manual k/t reversing loop the 10151 reverse loop track set may be the most ingenious item in the entire epl system. Unless you choose to have switch machines operated by your dcc system, you can wire. This would be a short circuit and would prevent the train from getting power. I also have 3 sidings in the reverse loop section.
Source: wiring89.blogspot.com
This setup requires two points to form the reversing loop. Cal problems caused by reversing loops. Like conventional dc wiring, the reversing loop or track section must be electrically isolated from the rest of the railroad even with digital command control (dcc). A general guide to dcc wire layout hd png 793×540 2235571 pngfind dccconcepts modelling advice publication converting welcome.

Source: wiring89.blogspot.com
This reverse loop is handled with a digitrax ar1 auto reversing controller. I also have 3 sidings in the reverse loop section and they are not isolated as i run dcc so it doesn't matter how the polarity is on the track; The texas & southwestern has a reversing loop, and dcc insures reliable and simple operation of trains in.

Source: model-railroad-hobbyist.com
It is a system where digital commands are sent to the locomotives through the rails. The sole difference is that typically the 'polarity' is reversed in the isolated section with dcc whereas in dc typically the main is reversed after the train is in the isolated section. Simple pictorial instruction sheet clearly shows wiring directions. Each dcc wiring diagram shown.

Source: rmweb.co.uk
This reverse loop is handled with a digitrax ar1 auto reversing controller. This mrc dcc auto reverse module will automate the operation of your dcc reverse loop section. Each dcc wiring diagram shown on this webpage replaces the dc wring (power packs, connectors/selectors, reverse loop controllers (twin or controller) shown in the dc layout wiring. This setup requires two points.

Source: wiring89.blogspot.com
This setup requires two points to form the reversing loop. In the next three circuits we will show you some of the best solutions. I also have 3 sidings in the reverse loop section and they are not isolated as i run dcc so it doesn't matter how the polarity is on the track; The following diagram shows the wiring.

Source: azatrax.com
The problem with building a returning. Cal problems caused by reversing loops. Simple pictorial instruction sheet clearly shows wiring directions. Connect the two yellow wires to the reverse loop section and the two red wires to the main line section as shown on instruction sheet. Both of these layouts look different but are wired in a similar manner.

Source: ebay.com
Like conventional dc wiring, the reversing loop or track section must be electrically isolated from the rest of the railroad even with digital command control (dcc). Unless you choose to have switch machines operated by your dcc system, you can wire. This would be a short circuit and would prevent the train from getting power. The texas & southwestern has.

Source: wiring89.blogspot.com
Each dcc wiring diagram shown on this webpage replaces the dc wring power packs connectorsselectors reverse loop controllers twin or controller shown in the dc layout wiring. It includes easy to follow wiring diagrams,wiring for reverse loops, how to program track, turnout control, using free This reverse loop is handled with a digitrax ar1 auto reversing controller. Manual k/t reversing.
Source: exclusivetrain.blogspot.com
Unless you choose to have switch machines operated by your dcc system, you can wire. Both of these layouts look different but are wired in a similar manner. The extended loop of track in the first is reduced to a short. This would be a short circuit and would prevent the train from getting power. The 10151 set makes it.

Source: wiring89.blogspot.com
It is a system where digital commands are sent to the locomotives through the rails. Cal problems caused by reversing loops. July 17, 2021 on dcc bus wiring diagrams. The 10151 set makes it possible to wire a simple reversing loop without any wire at all. The following diagram shows the wiring of the latching relay board in detail.

Source: azatrax.com
Manual k/t reversing loop the 10151 reverse loop track set may be the most ingenious item in the entire epl system. They set the correct direction for leaving the loop the train is on and they set the direction for entering the other loop. Each dcc wiring diagram shown on this webpage replaces the dc wring power packs connectorsselectors reverse.

Source: azatrax.com
In the next three circuits we will show you some of the best solutions. This system, shown above, uses a dpdt relay to control polarity of the main line. This setup requires two points to form the reversing loop. This reverse loop is handled with a digitrax ar1 auto reversing controller. Connect the two yellow wires to the reverse loop.
Source: wiring89.blogspot.com
July 17, 2021 on dcc bus wiring diagrams. The texas & southwestern has a reversing loop, and dcc insures reliable and simple operation of trains in the reverse loop. Both of these layouts look different but are wired in a similar manner. You will still need the layout book for information on constructing the layout, track laying, etc. Connect the.

Source: azatrax.com
The texas & southwestern has a reversing loop, and dcc insures reliable and simple operation of trains in the reverse loop. This can be done with plastic rail joiners or simply by cutting gaps in both rails at each end of the reverse track. Dcc wiring version 5.1 mark gurries 5 simple dcc system setup. We identified it from reliable.

Source: wiring89.blogspot.com
Dcc wiring version 5.1 mark gurries 1 dcc layout wiring by mark gurries. This setup requires two points to form the reversing loop. In the next three circuits we will show you some of the best solutions. The sole difference is that typically the 'polarity' is reversed in the isolated section with dcc whereas in dc typically the main is.

Source: therailwire.net
Both of these layouts look different but are wired in a similar manner. This mrc dcc auto reverse module will automate the operation of your dcc reverse loop section. Rr train track wiring automatic reversing loop conrol for dc dcc or ac dogbone layout model trains ho model. Double reverse loop control for dc, dcc or ac layouts. It includes.